敏捷继任——继任管理成功实践模型
2015-04-29
未来的管理问题是全社会关注的头等大事。坦率的说,我们已经到了这样的地步——作为家、社会、政府,我们已经再也不能容忍任何一个大企业由于没有为继任管理做出充分的准备而行将衰落或倒闭的危险。
彼得 德鲁克
一提到继任,很多管理者恐怕都觉得是一个庞大的无法下手的管理体系,继任工作涉及企业多个层级、诸多部门、庞大的人群,牵涉体系的构建、潜能的评估、人员的发展等诸多环节,这些庞大的工程让很多企业对继任管理望而却步。
然而,继任管理在不断的实践发展中也诞生了为贴近企业需求的新模式——敏捷继任!笔者希望通过此文帮助企业理解“敏捷继任管理”的相关概念,并通过佳实践模型阐述和案例分析促进对企业所面临核心人才问题的深入思考,终可以形成本企业的佳应用模式。
科学界定“继任管理”
《人才管理》(北森研究院译,2011)一书对继任管理做了如下界定,即:通过教练、指导、反馈、咨询和开发来培养未来人才的日常管理过程。
外人才管理调研机构对继任业务做了发展阶段的划分(如图1所示),其中“继任管理”属于高阶段,在此阶段中,继任业务不仅仅停留在为CEO找到接班人(高管培养),也不仅仅是识别人(替代计划),而是为整个组织选拔和培养人才。在这种管理理念的界定之下,“继任管理”与其说是“继任”,不如说是整个人才管理的发展体系。
图1 继任管理的发展阶段
“敏捷继任”的界定
所谓敏捷继任,即通过一系列的“发展计划”或者“发展项目”,针对组织中的人员空缺需求进行加速培养,为组织输送适合的人才。
敏捷继任本质上是继任管理中的某一种形式,它较为适应灵活变化的组织发展阶段,在笔者对于本土企业的人员发展的研究中,认为敏捷继任可能是人力资源在尝试系统化的继任管理中的一种有益的尝试。
继任管理成功实践模型
Tips:大量实践表明:有效的继任管理体系是通过员工在员工池、高潜池、继任池流转的方式分步培养。
大量实践表明在企业内部有效的继任管理体系是通过员工在员工池、高潜池、继任池流转的方式分步培养,逐步提升对岗位的准备度。而这正是敏捷继任能够不断演变的基础,也是当前佳的继任管理体系模型,在这一模型之下企业可以根据自身所处阶段、实际目标需求构建自己的敏捷继任路数。
此种模式将“职业发展”与“继任管理”,“高潜人才加速培养计划”与“接班人计划”从目标和流程上进行整合,不仅可以提升继任效率和效果,同时对于企业构建一体化人才管理,提供了有效途径。

Step0(员工职业发展):
设计职业发展通道,建立职业咨询平台,全员实施职业发展计划,帮助员工在组织内部确定职业目标,形成职业发展路径,并进行辅导,帮助员工实现职业规划。此部分推动员工进入不同的通道,组织获得了不同职业取向的员工群体。
员工池-包含全部员工,通常职业通道会划分为管理序列和专业序列,员工选择进入不同的职业通道,此时员工自然进行分类。
Step1(继任管理之高潜人才加速培养):
在不同的职业发展通道中识别未来可以晋升至高职位的高潜人才,放入高潜池中,组织投入资源批量培养高潜人才,关注其能力提升,追踪准备度,过程中不断观察,大浪淘沙。

Step2(继任管理之继任):

在高潜人才中选拔可以继任关键岗位的人选,进入继任池中,进行定向培养,一旦岗位空缺,即可从中选拔合适人选。

如何利用模型打造敏捷继任?
“继任管理”如前所述,它的出现只为解决一个问题:当空缺岗位出现时,组织能够输送已经做好准备的候选人。复杂的是,空缺岗位出现往往由不同原 因造成,可能是新岗位出现,例如外派运营人才;可能是人员流动产生的空缺,例如高管退休。在不同场景下,解决问题的切入点和关键点有所差异。
并且,企业也处在不同的发展阶段,能够投入的成本和资源也会有差异,导致继任管理体系在解决具体问题时呈现出一定的复杂性。企业可以根据不同的背景、人才短缺问题,在佳实践模型的基础上进行变式,构建适合自己的敏捷继任体系。
在与众多企业不断沟通的过程中,我们发现:通常情况下企业面临三类典型的人才短缺问题,这三类人才短缺问题在利用敏捷继任原理解决问题时有所差异:
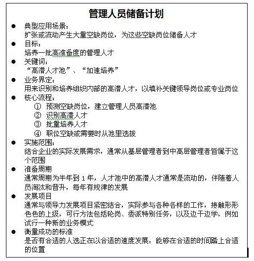
(一)由于扩张或者流动产生人才短缺
敏捷继任的策略——构建“管理人才储备计划”
关键点:以“step1高潜人才加速培养”为核心

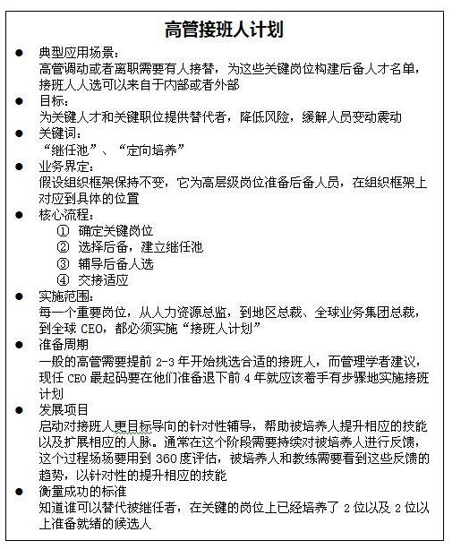
(二) 高管调动或者离职,无人快速接替
敏捷继任的策略——构建“高管接班人计划”
关键点:以“step2继任”为核心,辅以“step1高潜人才加速培养”

完整版请下载阅读
2015-04-29
未来的管理问题是全社会关注的头等大事。坦率的说,我们已经到了这样的地步——作为家、社会、政府,我们已经再也不能容忍任何一个大企业由于没有为继任管理做出充分的准备而行将衰落或倒闭的危险。
彼得 德鲁克
一提到继任,很多管理者恐怕都觉得是一个庞大的无法下手的管理体系,继任工作涉及企业多个层级、诸多部门、庞大的人群,牵涉体系的构建、潜能的评估、人员的发展等诸多环节,这些庞大的工程让很多企业对继任管理望而却步。
然而,继任管理在不断的实践发展中也诞生了为贴近企业需求的新模式——敏捷继任!笔者希望通过此文帮助企业理解“敏捷继任管理”的相关概念,并通过佳实践模型阐述和案例分析促进对企业所面临核心人才问题的深入思考,终可以形成本企业的佳应用模式。
科学界定“继任管理”
《人才管理》(北森研究院译,2011)一书对继任管理做了如下界定,即:通过教练、指导、反馈、咨询和开发来培养未来人才的日常管理过程。
外人才管理调研机构对继任业务做了发展阶段的划分(如图1所示),其中“继任管理”属于高阶段,在此阶段中,继任业务不仅仅停留在为CEO找到接班人(高管培养),也不仅仅是识别人(替代计划),而是为整个组织选拔和培养人才。在这种管理理念的界定之下,“继任管理”与其说是“继任”,不如说是整个人才管理的发展体系。
图1 继任管理的发展阶段
“敏捷继任”的界定
所谓敏捷继任,即通过一系列的“发展计划”或者“发展项目”,针对组织中的人员空缺需求进行加速培养,为组织输送适合的人才。
敏捷继任本质上是继任管理中的某一种形式,它较为适应灵活变化的组织发展阶段,在笔者对于本土企业的人员发展的研究中,认为敏捷继任可能是人力资源在尝试系统化的继任管理中的一种有益的尝试。
继任管理成功实践模型
Tips:大量实践表明:有效的继任管理体系是通过员工在员工池、高潜池、继任池流转的方式分步培养。
大量实践表明在企业内部有效的继任管理体系是通过员工在员工池、高潜池、继任池流转的方式分步培养,逐步提升对岗位的准备度。而这正是敏捷继任能够不断演变的基础,也是当前佳的继任管理体系模型,在这一模型之下企业可以根据自身所处阶段、实际目标需求构建自己的敏捷继任路数。
此种模式将“职业发展”与“继任管理”,“高潜人才加速培养计划”与“接班人计划”从目标和流程上进行整合,不仅可以提升继任效率和效果,同时对于企业构建一体化人才管理,提供了有效途径。

Step0(员工职业发展):
设计职业发展通道,建立职业咨询平台,全员实施职业发展计划,帮助员工在组织内部确定职业目标,形成职业发展路径,并进行辅导,帮助员工实现职业规划。此部分推动员工进入不同的通道,组织获得了不同职业取向的员工群体。
员工池-包含全部员工,通常职业通道会划分为管理序列和专业序列,员工选择进入不同的职业通道,此时员工自然进行分类。
Step1(继任管理之高潜人才加速培养):
在不同的职业发展通道中识别未来可以晋升至高职位的高潜人才,放入高潜池中,组织投入资源批量培养高潜人才,关注其能力提升,追踪准备度,过程中不断观察,大浪淘沙。

Step2(继任管理之继任):

在高潜人才中选拔可以继任关键岗位的人选,进入继任池中,进行定向培养,一旦岗位空缺,即可从中选拔合适人选。

如何利用模型打造敏捷继任?
“继任管理”如前所述,它的出现只为解决一个问题:当空缺岗位出现时,组织能够输送已经做好准备的候选人。复杂的是,空缺岗位出现往往由不同原 因造成,可能是新岗位出现,例如外派运营人才;可能是人员流动产生的空缺,例如高管退休。在不同场景下,解决问题的切入点和关键点有所差异。
并且,企业也处在不同的发展阶段,能够投入的成本和资源也会有差异,导致继任管理体系在解决具体问题时呈现出一定的复杂性。企业可以根据不同的背景、人才短缺问题,在佳实践模型的基础上进行变式,构建适合自己的敏捷继任体系。
在与众多企业不断沟通的过程中,我们发现:通常情况下企业面临三类典型的人才短缺问题,这三类人才短缺问题在利用敏捷继任原理解决问题时有所差异:
(一)由于扩张或者流动产生人才短缺
敏捷继任的策略——构建“管理人才储备计划”
关键点:以“step1高潜人才加速培养”为核心

(二) 高管调动或者离职,无人快速接替
敏捷继任的策略——构建“高管接班人计划”
关键点:以“step2继任”为核心,辅以“step1高潜人才加速培养”

完整版请下载阅读
下载完成!
添加企业微信
为您提供1对1的咨询
您也可以添加企业微信
马上开始1对1咨询
您也可以添加企业微信
马上开始1对1咨询