人才测评战校招赢得人才战
2015-04-23
人才是企业在竞争中立于不败之地的基础,企业可以将应届毕业生量身打造为自己所需的人才,所以校园招聘历来被视为企业人才争夺的战。近年来,校园招聘这场看不见硝烟的战争越来越白热化,资金、人力投入越来越大,但招聘效果却不尽如人意,实际到岗人数持续走低……
权威机构发布的研究结果“我15-59岁劳动年龄人口将于2013年达到峰值,此后劳动力资源将不断缩减”(《劳动力变动趋势及判断报告》,人口与发展研究中心,2010)是让企业倒吸一口冷气。那么,如何在这场人才战争中拔得头筹,将会成为影响企业今后发展至关重要的一环。
一、抢才之战——撒网必须广而深
三大招聘网站、宣讲会、“双选会”,这都是历年来校园招聘使用多的渠道,然而这些渠道的招聘效率不断降低。企业对校招的投入却越来越大,商业大片一样的宣传片、豪华的宣讲团队、醒目的招聘广告位……但是,这些对学生的吸引力越来越小,堆积如山的简历绝大部分都是 “海投”的“成果”,来面试的学生自己都搞不清楚投的是哪家公司什么岗位……传统校招正在遭遇“审美疲劳期”。如何突破校招瓶颈?
借助新兴媒体 随着微博、社交网站的迅猛发展,商务社交成为新一轮趋势。社交网站linkedin在招聘领域的成功让人刮目相看,facebook正在构建自己的在线招聘平台,拥有庞大学生用户的人人网开发了针对校招的“人人校招”……
借助新兴媒体招聘的好处显而易见:传播速度快,招聘广告在短时间内带来上千次转发,产生病毒式扩散;并且,企业可以迅速锁定所需院校目标专业的人群,无论是广告发布还是吸引都加有效率,此外,企业还可以通过学生以往发布的帖子或微博了解学生的状况,为面试提供参考;令企业振奋的是,与传统校招渠道相比,新兴媒体校招不-花-钱!注册免费,发布内容免费,与目标人群在线沟通也免费,企业何乐不为呢?
利用公司员工的人脉资源 研究发现,由内部推荐入职的员工留任率高达60%以上,显著高于其他招聘渠道。因此,善用公司内部员工也是拓展校招的重要渠道。员工的师弟师妹、亲朋好友、导师同学……都是企业宝贵的人才资源库。通过员工企业可以对被推荐人了解的深入,被推荐人通过员工也对未来工作的实际情况有了准确的了解,这种双向沟通能够很大程度降低用人风险和离职率。
与目标院校纵深化合作 校园招聘的战争绝不仅仅始于“校招季”,校招能否获得大丰收,也依赖于之前的播种。加强与目标院校的合作,参与一些所需专业的学生活动,例如常见的专业技能大赛,不仅在目标人群中打响了知名度,还可以通过比赛发现专业技术人才,提供实习机会。除此之外,企业还可以通过邀请学生参观、派遣内部技术人员与学生座谈等形式,增强学生对企业的熟悉度和认同感。这些都能帮助企业在“校招季”前揽得人才芳心,赢在起跑线之前。
二、抢才之战——捕鱼必须快而准
北森测评分析了2011-2012校园招聘测评数据发现,校招的时间越来越提前,9月已经开始进入测评的高峰。如何在短时间内快速筛选,“捕获”到精英人才呢?
校园招聘高峰期" width="318" height="166" title="校园招聘高峰期" style="width: 318px; height: 166px;">
图表 1校园招聘在9月已经进入测评高峰期(资料来源:2011-2012校园招聘测评白皮书)
调整测评安排 让校招测得快 Martin负责企业的招聘工作已经好几年了,时间紧任务重,每年的校园招聘都让他觉得是一场噩梦。他所在企业的校招流程与大多数企业并无差异,轮是无领导小组讨论,然后是一面,二面。为了跟同行抢人才,Martin必须在短时间内决定是否录用。
他也曾纠结过,如果把学生集中起来统一测评,既耗费时间,又需要企业额外的资金和设备投入,操作难度很大;但让学生自己回去做,又担心是否存在作弊。逐渐的他摸索出了一套高效的测评使用模式——利用无领导小组讨论的备场时间完成测评,通知第N组和第N+1组同时出现,当组候选者进行无领导小组讨论时,第二组候选者在面试助理的“监督”下进行测评,之后两组互换。如此一来,既节省了时间,又降低了作弊的可能性。
选取合适测评让校招测得准,人才测评是一个工具,用好了能帮助企业提升选拔人才的效率和准确性,用不好却会给企业和HR部门带来不少烦恼。那如何才能用好这个工具,发挥人才测评的大功力呢?
三、关注测验的品质——看看所选择的测验的信度、效度是否达到要求。
关注测验的常模——目前市场上的人才测评工具都采用标准分,也就是将受测者的作答情况与常模进行对比,依据其原始得分在常模群体中所处的位置转换得到其标准分数。从这个过程中可以看出,进行对照的常模对标准分数的高低有决定性影响。因此,选择测验时必须考察常模是否足够能代表受测群体,是否是近两年新的数据。举个例子,北森所有常模数据均为2011年数据,并且细分了校招、社招和内部员工三类常模,大程度保证了对照群体的准确性、代表性和时效性。
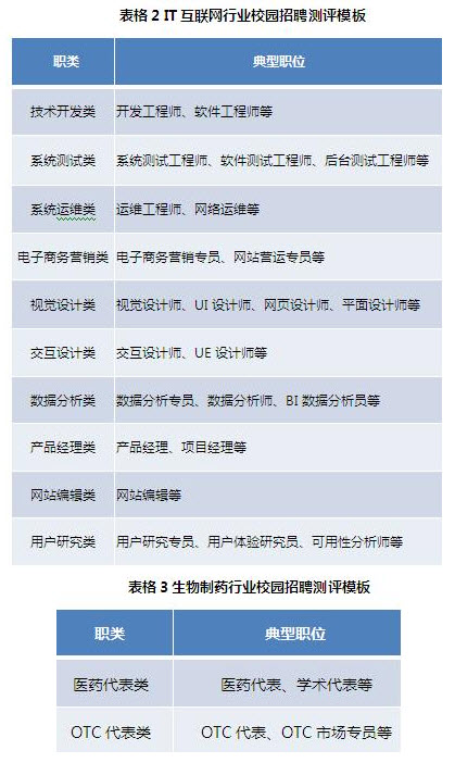
选对测评内容——胜任力考察的是基于特定职类的胜任情况,因此在使用过程中必须选择符合测量岗位的测评内容。北森人才测评系统不仅提供了跨行业校园招聘六大职类模板,还开发了汽车重工、金融、IT互联网、房地产和生物制药五大行业共计31个职类模板,并且将不断丰富模板种类,使人才测评加有针对性和准确。
校园招聘跨行业测评模板" width="599" height="426" title="校园招聘跨行业测评模板" style="width: 599px; height: 426px;">

四、关注测评细节 让测评用的好
测评过程的控制——作答者的心态,是否认真、如实作答是保证测评参考价值的首要问题,因此测评实施流程控制也尤为重要。在测评的整个操作流程中,需要注意几个问题。,测评组织需要标准化。如果企业需要由多人或者在多个地方进行校园招聘,应该制定统一的作答指导语和测评宣讲策略,做好能形成书面文档。其次,在学生作答之前应提醒学生要如实作答,防止学生伪装自己,导致测评报告丧失参考价值。
报告解读的知识传递——人才测评对人事决策的参考价值还取决于使用者对报告的解读。在企业中,报告的使用者不仅仅是负责招聘的HR,多的是一线用人部门的主管。与HR相比,他们对报告的理解和使用为陌生,看不懂和不知道怎么用是突出问题。HR应该确保自己成为测评报告的解读专家,并且在企业内部进行报告解读知识的传递或专业培训,力争报告的使用者都能读懂报告,让测评报告发挥大价值。
2015-04-23
人才是企业在竞争中立于不败之地的基础,企业可以将应届毕业生量身打造为自己所需的人才,所以校园招聘历来被视为企业人才争夺的战。近年来,校园招聘这场看不见硝烟的战争越来越白热化,资金、人力投入越来越大,但招聘效果却不尽如人意,实际到岗人数持续走低……
权威机构发布的研究结果“我15-59岁劳动年龄人口将于2013年达到峰值,此后劳动力资源将不断缩减”(《劳动力变动趋势及判断报告》,人口与发展研究中心,2010)是让企业倒吸一口冷气。那么,如何在这场人才战争中拔得头筹,将会成为影响企业今后发展至关重要的一环。
一、抢才之战——撒网必须广而深
三大招聘网站、宣讲会、“双选会”,这都是历年来校园招聘使用多的渠道,然而这些渠道的招聘效率不断降低。企业对校招的投入却越来越大,商业大片一样的宣传片、豪华的宣讲团队、醒目的招聘广告位……但是,这些对学生的吸引力越来越小,堆积如山的简历绝大部分都是 “海投”的“成果”,来面试的学生自己都搞不清楚投的是哪家公司什么岗位……传统校招正在遭遇“审美疲劳期”。如何突破校招瓶颈?
借助新兴媒体 随着微博、社交网站的迅猛发展,商务社交成为新一轮趋势。社交网站linkedin在招聘领域的成功让人刮目相看,facebook正在构建自己的在线招聘平台,拥有庞大学生用户的人人网开发了针对校招的“人人校招”……
借助新兴媒体招聘的好处显而易见:传播速度快,招聘广告在短时间内带来上千次转发,产生病毒式扩散;并且,企业可以迅速锁定所需院校目标专业的人群,无论是广告发布还是吸引都加有效率,此外,企业还可以通过学生以往发布的帖子或微博了解学生的状况,为面试提供参考;令企业振奋的是,与传统校招渠道相比,新兴媒体校招不-花-钱!注册免费,发布内容免费,与目标人群在线沟通也免费,企业何乐不为呢?
利用公司员工的人脉资源 研究发现,由内部推荐入职的员工留任率高达60%以上,显著高于其他招聘渠道。因此,善用公司内部员工也是拓展校招的重要渠道。员工的师弟师妹、亲朋好友、导师同学……都是企业宝贵的人才资源库。通过员工企业可以对被推荐人了解的深入,被推荐人通过员工也对未来工作的实际情况有了准确的了解,这种双向沟通能够很大程度降低用人风险和离职率。
与目标院校纵深化合作 校园招聘的战争绝不仅仅始于“校招季”,校招能否获得大丰收,也依赖于之前的播种。加强与目标院校的合作,参与一些所需专业的学生活动,例如常见的专业技能大赛,不仅在目标人群中打响了知名度,还可以通过比赛发现专业技术人才,提供实习机会。除此之外,企业还可以通过邀请学生参观、派遣内部技术人员与学生座谈等形式,增强学生对企业的熟悉度和认同感。这些都能帮助企业在“校招季”前揽得人才芳心,赢在起跑线之前。
二、抢才之战——捕鱼必须快而准
北森测评分析了2011-2012校园招聘测评数据发现,校招的时间越来越提前,9月已经开始进入测评的高峰。如何在短时间内快速筛选,“捕获”到精英人才呢?
校园招聘高峰期" width="318" height="166" title="校园招聘高峰期" style="width: 318px; height: 166px;">
图表 1校园招聘在9月已经进入测评高峰期(资料来源:2011-2012校园招聘测评白皮书)
调整测评安排 让校招测得快 Martin负责企业的招聘工作已经好几年了,时间紧任务重,每年的校园招聘都让他觉得是一场噩梦。他所在企业的校招流程与大多数企业并无差异,轮是无领导小组讨论,然后是一面,二面。为了跟同行抢人才,Martin必须在短时间内决定是否录用。
他也曾纠结过,如果把学生集中起来统一测评,既耗费时间,又需要企业额外的资金和设备投入,操作难度很大;但让学生自己回去做,又担心是否存在作弊。逐渐的他摸索出了一套高效的测评使用模式——利用无领导小组讨论的备场时间完成测评,通知第N组和第N+1组同时出现,当组候选者进行无领导小组讨论时,第二组候选者在面试助理的“监督”下进行测评,之后两组互换。如此一来,既节省了时间,又降低了作弊的可能性。
选取合适测评让校招测得准,人才测评是一个工具,用好了能帮助企业提升选拔人才的效率和准确性,用不好却会给企业和HR部门带来不少烦恼。那如何才能用好这个工具,发挥人才测评的大功力呢?
三、关注测验的品质——看看所选择的测验的信度、效度是否达到要求。
关注测验的常模——目前市场上的人才测评工具都采用标准分,也就是将受测者的作答情况与常模进行对比,依据其原始得分在常模群体中所处的位置转换得到其标准分数。从这个过程中可以看出,进行对照的常模对标准分数的高低有决定性影响。因此,选择测验时必须考察常模是否足够能代表受测群体,是否是近两年新的数据。举个例子,北森所有常模数据均为2011年数据,并且细分了校招、社招和内部员工三类常模,大程度保证了对照群体的准确性、代表性和时效性。
选对测评内容——胜任力考察的是基于特定职类的胜任情况,因此在使用过程中必须选择符合测量岗位的测评内容。北森人才测评系统不仅提供了跨行业校园招聘六大职类模板,还开发了汽车重工、金融、IT互联网、房地产和生物制药五大行业共计31个职类模板,并且将不断丰富模板种类,使人才测评加有针对性和准确。
校园招聘跨行业测评模板" width="599" height="426" title="校园招聘跨行业测评模板" style="width: 599px; height: 426px;">

四、关注测评细节 让测评用的好
测评过程的控制——作答者的心态,是否认真、如实作答是保证测评参考价值的首要问题,因此测评实施流程控制也尤为重要。在测评的整个操作流程中,需要注意几个问题。,测评组织需要标准化。如果企业需要由多人或者在多个地方进行校园招聘,应该制定统一的作答指导语和测评宣讲策略,做好能形成书面文档。其次,在学生作答之前应提醒学生要如实作答,防止学生伪装自己,导致测评报告丧失参考价值。
报告解读的知识传递——人才测评对人事决策的参考价值还取决于使用者对报告的解读。在企业中,报告的使用者不仅仅是负责招聘的HR,多的是一线用人部门的主管。与HR相比,他们对报告的理解和使用为陌生,看不懂和不知道怎么用是突出问题。HR应该确保自己成为测评报告的解读专家,并且在企业内部进行报告解读知识的传递或专业培训,力争报告的使用者都能读懂报告,让测评报告发挥大价值。
下载完成!
添加企业微信
为您提供1对1的咨询
您也可以添加企业微信
马上开始1对1咨询
您也可以添加企业微信
马上开始1对1咨询